製作完了! 価格交渉歓迎!電気工事業者用シーケンサー・タッチパネル 学習制御盤 価格交渉歓迎!製作完了!電気工事業者用シーケンサー・タッチパネル
(3440件)
Pontaパス特典
サンキュー配送
64800円(税込)
648ポイント(1%)
Pontaパス会員ならさらに+1%ポイント還元!
送料
(
)
3422
配送情報
お届け予定日:2026.04.26 17:17までにお届け
※一部地域・離島につきましては、表示のお届け予定日期間内にお届けできない場合があります。
ロットナンバー
18762186889
お買い物の前にチェック!
Pontaパス会員なら
ポイント+1%
ポイント+1%
商品説明
















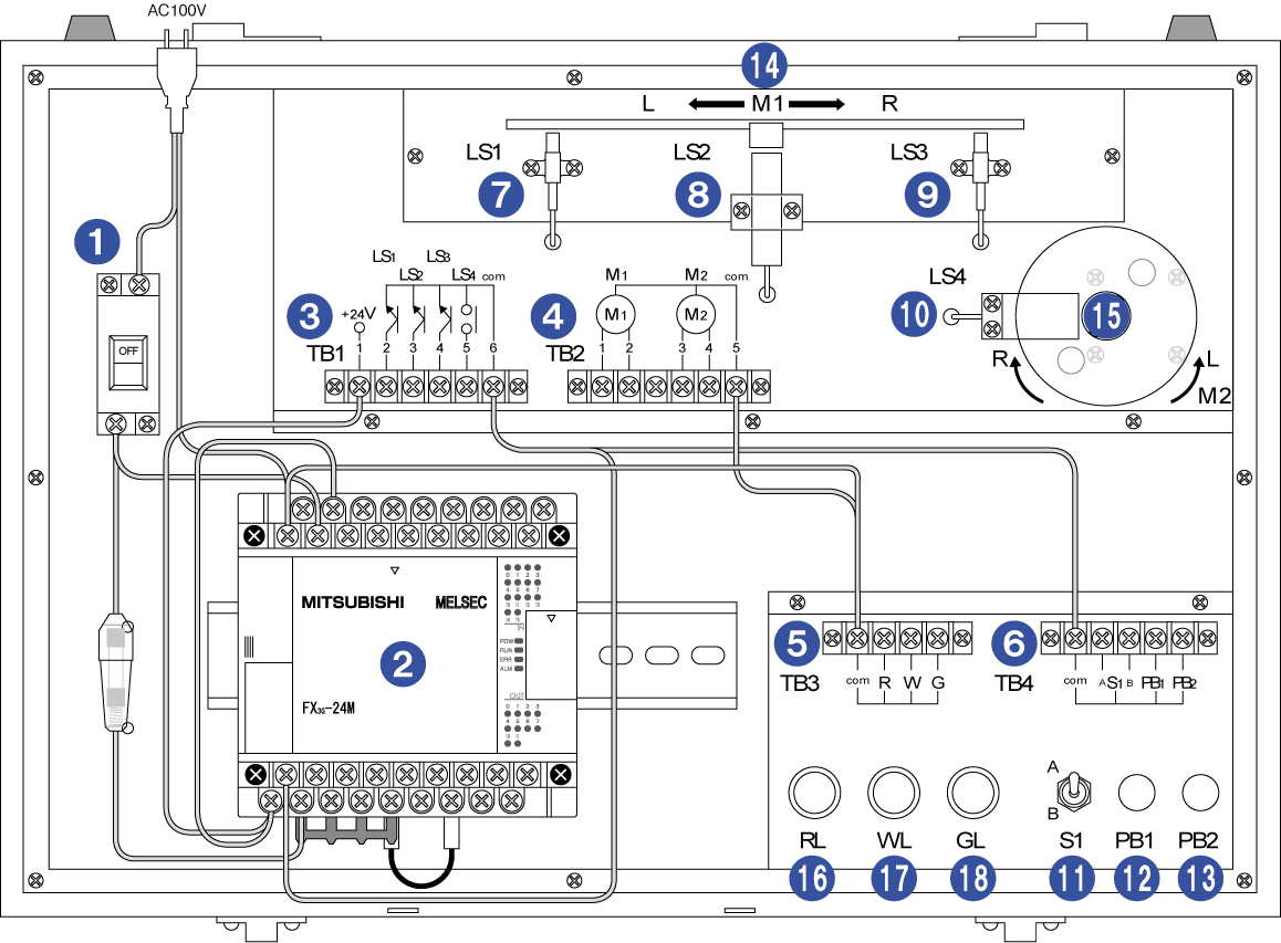
三菱 FXシーケンサー・GOTタッチパネル 学習用制御盤\r 好評をいただきましたので在庫品の電装機器を使い製作しました。\r\r希望価格 ¥150.000 で即決落札して貰えれば,パナソニックの PC.\rCF-SX3 もお付けします。OSはWin11proにアップグレード済み。\rGX Dveloper,GT Works3,製図用CADソフト,その他アプリも多数のインストールしておきます。\r\r電気工事関係の仕事の人でシーケンス制御 (ハード) は少し解るが,これからシーケンサー (ソフトのプログラム) を勉強したいと思う方,タツチパネル制御も覚えたい方どうでしょうか!\r\r私も以前は電気工事関係の仕事が多くて,ハード関係は強かったのですが,時代の流れでシーケンサー (プログラム) の勉強もしないと仕事も貰えない時代となりました。\r最初はパソコンとシーケンサー・タッチパネルとの通信さえできなく,メーカに電話し窓口をたらいまわしになりながら,何日間も苦労しまた。\r\r現在インストール中の プログラムは以前客先に納品したものです。\r直径5m以上もある,たいこの制御盤 (皮革工場の革のなめし工程)で シーケンサーとタッチパネルでプログラム制御しています。\r\r落札していただければ シーケンサー・タッチパネルの制御図面,\rフローチャート図,プログラムデーターもお付けいたします。\rフローを参考にセレクトSW・タッチパネルを操作すると\r表示ランプなどが連動しタッチパネルで動作が確認できます。\r\r自分でプログラムを作れるようになれば,表示ランプ・タッチパネルなどに動作を割り当てれば,自分の作った制御回路での動作確認ができます。\r\rシーケンサー 新古品(定価¥80.000以上),タッチパネルは引上げ中古美品(定価¥100.000以上)\rそれ以外は新品で通信ケーブルでも¥5.000 以上します。 \r使用機器材料だけでも¥200,000 以上 します。\r通常 設計・製作費を入れると納品時は¥350,000 以上しました。\r\r落札していただければ,微力ながら通信設定・プログラム打込み・動作確認などこちらで解る範囲の事は電話対応させていただきます。\r\r最初は私も独学で大変苦労しました。\rこれから勉強したい電気屋さん,力不足ですが少しでも応援をしたいと思います。\r\rPCの写真はSX4で同程度です。
| カテゴリー: | スマホ・タブレット・パソコン>>>PC周辺機器>>>その他 |
|---|---|
| 商品の状態: | 目立った傷や汚れなし","細かな使用感・傷・汚れはあるが、目立たない |
| 配送料の負担: | 送料込み(出品者負担) |
| 配送の方法: | クロネコヤマト |
| 発送元の地域: | 兵庫県 |
| 発送までの日数: | 2~3日で発送 |
レビュー
商品の評価:




4.8点(3440件)
- てるてるぼうず3366
- 柔らかくて、美味しい~! こんなお値段で、超お得な気分です。 大人も、子供も大好きで、おすそ分けして、大変喜ばれました。 少し、小さめだから、食べきりサイズで、丁度いいし、沢山欲しければ、訳有りアジのように、2枚焼けばいいので、使い勝手も◎・・です!
- ゆらこ33
- いつもいつも売り切れになってしまう銀だらですが、冷凍保存もできるので安いときに買っておくのがおすすめです。
- 045682
- さわら好きとしては、「ほんとうにおいしいの?」とすこし疑って購入しましたが杞憂でした。 今回は、フライパンでそのまま焼いたり、ホイル焼き(このサワラにバターとタマネギ、きのこ系と一緒に)したときは、家族そろって「おいしー!!」の連呼でした。またぜひ購入したい一品です。
- mochi0525
- まだ1回しか食べてませんが、ブイヤベースっぽい物を作りました。 美味しく作れて満足です。 ただ、圧力鍋を使ったため白身魚やエビの旨味がスープに出てしまったようで、肝心のバサフィレの味が分かり辛かったです。 クセが無く下処理無しで使える扱い易い食材である事は間違い無いと思います。 2kg分購入したので、「白身魚の甘酢あんかけ」や「ムニエル」などバサフィレで色んなお料理を作りたいと思います。
- ひぃたむ303
- 子どものお弁当にレンジで調理できるのが助かります。これまではいろいろな種類の入っているセットを購入していましたが、鮭が人気なので、今回は鮭ばかり20切れ購入しました。春休みのお弁当に活躍間違いなしです!
- ojizosama0910
- あんまり美味しくて、スーパーやデパートで高い値段で買っていたの自分が馬鹿みたいです。
- ラッキー208208
- 本当に大きくてビックリでした。塩味も程よく、脂がのっているのにシツコサが無くて美味しいです。当然頭も大きいので頭部のお肉もしっかり食べられますよ。絶対にお徳なのでお勧めです。今日もまた注文してしまいました(笑) 半分にカットしてもらってラップしてもらうと到着して直ぐに冷凍庫に直行させられるので忙しい主婦には嬉しいサービスもありますよ。
- KEIKO555
- 以前、知人から頂き 簡単で美味しいので購入しました!一品追加で欲しい時や、御節に重宝してます!
- 犬ヨーキー大好き
- いつも新鮮で美味しいお魚、ありがとうございます。北海道では特に高価なお品なのでとても嬉です。
- こぅた7364
- 骨なしは有難いです。しかも10枚入り、お値打ちでしたが、少し食べた気がしなかったです。
- yukarosa
- 青島商店の桜えびとしらすが一番おいしーい♪ この2つを混ぜてちょっとしょう油をたらしてごはんにのせて食べると激ウマ!
- tomo5.3ts
- さっぱりとして鯛に似た味で美味しいです。
- ハル焚
- おつまみに最高。そこいらへんで売っているものより(当たり外れがないので)確実に美味い。
- いわはる112
- 4品とも全部おいしかったです。 特に、田舎風ひじき煮は、簡単に作れそうですが、なかなかこの味はだせないな!と、思える1品でした。 是非、お試しあれ!!
- コロ松
- これ、おいしかったー。 これは、焼酎と一緒にいただきました。
すべて見る
お店の情報
7,367
連絡・応対
4.3
配送スピード
4.3
梱包
4.3










